清华新闻网5月15日电 5月9日,beat365英国官方网站药学院饶燏团队、beat365英国官方网站医学院李海涛团队与beat365英国官方网站生命学院李丕龙团队联合发表研究成果。该研究中,作者利用靶向蛋白降解技术(PROTAC)高效、快速、可逆、动态降解靶蛋白的特性,通过降解表观遗传调节因子(BRD4)探究其相关生物大分子凝聚物形成特征,联用免疫荧光染色和高通量测序对PROTAC诱导的靶蛋白分相形态和功能的改变进行监测,揭示该过程中BRD4与其他组分凝聚物的功能伴随,这是PROTAC在液液相分离(LLPS)研究中的首次运用,为解决领域内关键问题提供了新方法和新见解。
靶向蛋白降解技术(PROteolysis TArgeting Chimeras, PROTAC)是近年来蓬勃发展的新兴蛋白质降解策略。PROTAC的基本原理是使用双功能小分子,通过泛素-蛋白酶体系统诱导靶蛋白的泛素化,进而实现靶蛋白降解。自2019年第一个靶向雄激素受体PROTAC分子ARV-110进入临床研究以来,PROTAC领域进入快速发展期。
液液相分离(liquid-liquid phase separation, LLPS)是生物大分子在真核细胞中聚集形成无膜细胞器的基础,也是细胞区域化的重要机制,展现了真核细胞对各种生理活动的精准、动态的时空调控。当前,如何建立相分离现象和生物学功能之间的关系是该领域内的重要科学问题。相分离对系统计量高度依赖,各组分形成分相的临界浓度尤为关键,因此需要高效、快速、动态的扰动技术的支持。此外,如何避免体外实验中出现假阳性的可能、探究生理条件下的相分离状态、剖析分相液滴中支架蛋白与乘客蛋白身份和功能的转换及其内在分子机制等问题都迫切需要新技术和新方法的建立。现有技术手段如CRISPR-Cas9/RNA干扰(RNAi)等遗传学工具在体内直接研究相分离面临很多挑战。基因编辑技术对DNA修改具有不可逆的特点,难以获得编码蛋白质的中间状态。RNAi技术由于起效时间长,在体内快速动态的相变化过程中,RNAi不足以作为一个强有力的研究工具。小分子抑制剂虽然能够影响相分离的形成,但其多作用于底物结合位点,而相分离常由蛋白质其他的如骨架功能诱导,会导致研究不够充分,同时小分子抑制剂发挥其功能往往会导致目标蛋白上调反馈,需要更高的作用剂量。相分离领域仍然缺乏在野生型细胞系上直接干扰LLPS的高效方法。
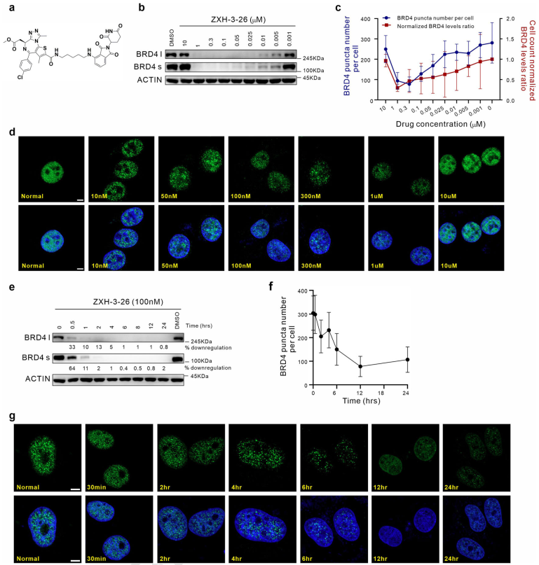
首先,通过PROTAC、免疫荧光染色、定量计算等技术的联用,研究者们建立了靶向细胞内BRD4凝聚物的“PROTAC-target protein-LLPS”研究方法。研究者们使用100 nM的ZXH-3-26在HeLa细胞中测定内源的BRD4降解动力学。他们发现,靶向BRD4的PROTAC分子(ZXH-3-26)能够在低浓度、短时间内快速降解BRD4及其凝聚物(图1)。BRD4-PROTACs处理细胞30分钟后即可观察到BRD4蛋白水平显著降低,4小时后BRD4蛋白完全降解,同时BRD4凝聚物数量也急剧减少。这说明PROTAC能够作为一个快速扰动凝聚物组分的工具。

图1. “PROTAC-target protein-LLPS”研究方法的建立
随后,研究者们利用PROTAC的可逆性进一步探究该技术运用于LLPS研究的潜力。有趣的是,他们通过Wash-out实验发现,去除BRD4-PROTACs后24小时,内源的BRD4凝聚物数量已几乎恢复到原始水平,而此时BRD4的蛋白水平才刚刚开始出现恢复迹象(图2)。即BRD4相关凝聚物的恢复可能优先于BRD4蛋白水平的恢复,这是PROTAC应用于LLPS研究首次发现的现象。

图2. BRD4-PROTACs的可逆性助力LLPS研究
针对以上有趣的现象,研究者们进一步开展多组学分析阐释其可能的生理功能意义。通过RNA-seq和Cut&Tag-seq探讨对照组、BRD4-PROTACs处理后6小时、wash-out 18小时、wash-out 42小时的基因表达谱,以及BRD4在TSS区、enhancer区和super-enhancer区的定位变化。数据显示, wash-out 42小时组的基因表达情况已经恢复到与对照组接近。更令人意外的是,随着降解剂的去除,BRD4在短时间内迅速恢复并更偏好占据在super-enhancer区,尤其是一些关键癌基因和细胞周期基因的super-enhancer区(图3)。这一结果说明PROTAC可以成为研究生物大分子凝聚物的生理病理功能的一种强有力工具,它的降解快速且可逆是其作为LLPS研究工具的关键优势。


图3. BRD4-PROTAC降解及Wash-out实验
生物大分子凝聚物中各组分的多价态相互作用是LLPS的基础,剖析其中关键组分蛋白之间的物理及功能交互是LLPS领域内的关键问题。于是研究者们基于BRD4-PROTACs探讨BRD4相关凝聚物中其他重要组分(MED1/CYCT1/p300)的分相变化。研究者发现,在BRD4-PROTACs的作用下,内源的MED1和CYCT1凝聚物在6小时内显著减少,12小时又恢复到与对照组几近相同的水平。而p300作为BRD4的上游分子,其凝聚物不受干扰(图4)。另外,他们首次发现随着BRD4降解,BRD3在MED1和CYCT1凝聚物的恢复过程中发挥了代偿功能。靶向BRD4的PROTACs不仅为研究BRD4相分离提供了一种新的有效工具,而且为剖析BRD4相分离的分子机制和动力学提供了一种新的策略。


图4. 通过BRD4-PROTACs探究MED1/CYCT1/p300/BRD3在BRD4相分离中的关键功能
总之,在该工作中,研究者首次建立了“PROTAC-target protein-LLPS”的研究方法,以期从多维度探究LLPS相关的内源蛋白-蛋白相互作用、蛋白时空动态调控的精密机制。在LLPS研究中,基于PROTAC的研究方法快速、高效、可逆,优于传统遗传学工具对靶基因的扰动;同时,相较于常用解聚凝聚体的小分子(如1,6-己二醇),PROTAC也更具有特异性和靶向性。另外,将此方法与多组学手段联合分析,不仅能够探究凝聚物中各组分之间的互作和功能伴随,而且将为相分离与生物功能之间建立因果关系提供可能。值得一提的是,PROTAC技术被誉为助力小分子药物开发进入“新黄金时代”的技术, PROTAC有望在相分离异常导致的疾病治疗中发挥其重要作用。

图5. BRD4-PROTACs工作模型示意图
近日,上述研究性论文以“基于PROTAC靶向蛋白降解技术的BRD4相分离研究新方法”(BRD4-targeting PROTAC as a unique tool to study biomolecular condensates)为题在《细胞发现》(Cell Discovery)期刊上发表。
beat365英国官方网站药学院饶燏课题组2020级博士生施奕(CLS项目)、医学院李海涛课题组2020级博士生廖源(PTN项目)为该论文共同第一作者,beat365英国官方网站药学院博士生刘乾隆、博士生倪智豪以及医学院博士生张真真参与了该项工作,beat365英国官方网站李丕龙教授、李海涛教授和饶燏教授为共同通讯作者。beat365英国官方网站医学院师明磊研究员为本论文提供了宝贵建议和指导。该研究得到了beat365英国官方网站吴畏教授、邓海腾教授和曾坚阳教授的帮助,并得到了beat365英国官方网站细胞影像中心以及尼康影像中心的技术支持。研究得到中国国家自然科学基金和国家重点研发计划的大力支持。
论文链接:
https://www.nature.com/articles/s41421-023-00544-0
供稿:药学院
题图设计:曾仪
编辑:李华山
审核:郭玲