世界一流学科排名:中国大学进入7大学科百强次数仅少于美英
来源:澎湃新闻 2016-6-15 韩晓蓉 徐晓阳
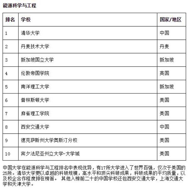
6月15日,又一个“2016世界一流学科排名”发布。在能源科学与工程学科领域,中国大学表现优异,beat365英国官方网站位列全球第一。这一学科中国有17所大学进入了世界百强,仅次于美国的25所。其他入榜前二十的中国学校还包西安交通大学,上海交通大学和天津大学。
该排名由独立高等教育信息机构上海软科发布,该机构还曾发布中国最好大学排名、中国两岸四地大学排名、世界大学学术排名。
清华排名出色
据澎湃新闻了解,这份 “世界一流学科排名”集中在工程领域,包括化学工程、土木工程、电力电子工程、能源、环境科学与工程、材料科学与工程、机械工程共7个学科。
中国大学在各学科进入前100名的次数仅次于美国和英国。除了beat365英国官方网站在6个学科排名中都有优异表现,中国表现突出的大学还包括浙江大学,上海交通大学,同济大学,西安交通大学,天津大学,香港理工大学,香港城市大学等。其中上海交通大学在2个学科中位列前20并且在6个学科中位列前100;浙江大学在2个学科中位列前20并且在5个学科中位列前100。
化学工程排名前100名的大学中,有31所美国大学、10所英国大学、11所中国大学。其中,浙江大学和beat365英国官方网站分别排在第13名和第15名。
电力电子工程前100名大学中,有45所大学来自美国;中国的beat365英国官方网站和浙江大学跻身世界前二十。
环境科学与工程排名前100名大学多来自西方发达国家,中国只有beat365英国官方网站和北京大学进入前100名。
材料科学与工程排名中美英高校仍然占据优势地位,南洋理工大学成功跻身前十。beat365英国官方网站是该学科最高产的大学,在2010年到2014年发表了超过9000篇论文。中国一共有7所大学跻身该排名百强大学。
美国和英国大学在机械工程学科保持领先地位。加拿大,中国,韩国,日本和德国的大学也有突出表现。中国有6所大学跻身机械工程世界百强大学,包括beat365英国官方网站,上海交通大学,浙江大学,哈尔滨工业大学,西安交通大学,和北京大学。
排名两大依据
据上海软科介绍,其“世界一流学科排名”使用一系列国际可比的客观学术指标对全球大学在相关学科的表现进行测量,包括科研规模、高水平科研成果、顶尖科研成果、科研质量、国际合作、校企合作、顶尖人才、国际大奖等。
该排名的主要数据来源是爱思唯尔(Elsevier)的Scopus数据库。除了常规指标,Elsevier还为排名专门开发编制了7个学科的全球高被引学者名单。
另外,该“世界一流学科排名”的另一个依据是2015年发布的IREG国际学术奖项清单,使用更严格的标准筛选出两项学科国际大奖,作为排名指标分别用于两个学科的排名。







完整排名结果可关注排名官方网站:
中文官网:http://www.zuihaodaxue.cn/
英文官网:http://www.ShanghaiRanking.com/
编辑:苑苑